一、购买人核查供货方的相关资质。主要核实其经营许可范围是否包含本次欲购买的所需的化学品、是否已在广西危爆物品治安管控信息系统进行单位备案。并收集供货单位的相关资质材料,备用。
二、向学校申请购买:(1)购买人填写《附件 2 易制爆危险化学品购买证明》《附件 3 购买易制爆危险化学品流向信息备案表》,写购买申请,以《附件 2》《附件 3》以及供货方相关资质材料作为附件通过 OA 打报告向学校申请购买。
(2)待学校同意后在《附件 2》《附件 3》相应地方签署相关人员的姓名以及盖学校公章。
三、在广西危爆物品治安管控信息系统向管辖公安局进行购买人个人信息备案及申购申请:
(1)个人信息备案:需购买人的身份证正反面扫面件(不大于 500K)、电子一寸照片以及其他个人信息,详见截图,前面打星号的必填。只有个人信息备案公安局审核通过了,才可以进行系统后面的购买操作,审批时间根据公安局那边而定,不是一填就立马审核通过,故最好提前进行个人信息备案,以免耽误后续流程。

(2)系统申购所需材料是上述的申购材料扫面件和纸质材料。需注意的是供货方也要在管理系统里备案过,才能在系统里选到他们公司,否则也无法完成系统申购流程。
四、跟供货方协商送货事宜:待公安局那边审批通过后,先把附件 2 合法购买证明扫面件发给供货单位进行审核;审核没问题后预约送货。货到当天算为购买日。
五、购买入库及备案:
(1)线下验收入库:货送给到学校后,按照要求进行验收并在药品库进行入库登记。双人验收、双人收货入库,不能私自送到申请人实验室。
(2)线上进行系统上的购买入库及备案;所需材料为已盖章的《附件 3 购买易制爆危险化学品流向信息备案表》的扫面件,购买时间为收货验收当天。
(3)线下备案:买后 5 日内,将附件 1、附件 2、附件 3纸质版材料给保卫处去线下备案。
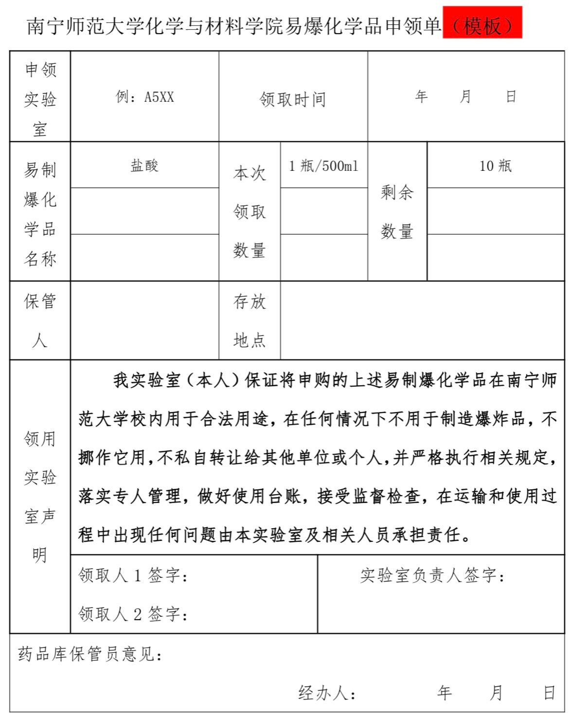
六、按需领取、合法出库、回库。领取药品后按照要求合法管理,并做好相关台账以备核查。药品库领取购买的易制爆品时请提供《南宁师范大学化学与材料学院易爆化学品申领单》,具体表格详见附件。
七、定期在管理系统上进行使用出库、使用回库等药品过程管理。纸质版的记录需与系统的电子版出入库一至。
注 1:流程中各环节所需申购材料:附件 2,备案材料:附件 1、附件 3,申领材料等纸质版要一式两份。
注 2:必须跟有资质单位购买。必须按要求申购,管理。如不按要求执行,自行承担一切法律责任。

注:本表由县级公安机关治安部门填写,一式两份,属地派出所和县级公安机关各存一份。可增加行、另附页。随本表附许可证明文件、单位治安保卫负责人身份证复印件。



注:1、本表由购买单位如实填写,一式两份、一份由购买单位存档,一份由属地县级公安机关治安部门存档,购买单位应在购买后的 5 个工作日内将此表上报所在县级公安机关治安部门。
2、此表及相关材料保存时间不得少于 1 年。

1.一式两份,申请人、药品库管理员各留存一份。首次领取请带上购买申请表;自第二次领取开始请带上一次的领用单。
2.所领取的药品,领用人及实验室负责人需确保仅用于本院师生开展教学或科研实验,不允许用于他途,违者自行承担后果。
3.每次领用药品不得超过 20 瓶或 10000 毫升或 5 千克。
4.每学期结束由实验室负责人进行易制爆药品清点,归还剩余药品到药品库。