一、购买人核查供货方的相关资质。主要核实其经营许可范围是否包含本次欲购买的所需的化学品、是否已在易制毒化学品服务平台进行单位备案,并收集供货单位的相关资质材料,同时拟定易制毒化学品购买合同,备用。
二、向学校申请购买:(1)以易制毒购买材料(1.购买合同2.合法使用证明)的电子版作为附件通过 OA 打报告向学校申请购买。(2)待学校同意后在收购材料的相应地方签署相关人员的姓名以及盖学校公章。
三、在国家易制毒化学品服务平台向管辖公安局进行购买人个人信息备案及申购申请:
(1)个人信息备案:需购买人的身份证正反面扫面件(不大于 500K)其他个人信息,详见截图。只有个人信息备案公安局审核通过了,才可以进行系统后面的购买操作,审批时间根据公安局那边而定,不是一填就立马审核通过,故最好提前进行个人信息备案,以免耽误后续流程。

(2)系统申购所需材料是上述的申购材料扫面件和纸质材料(留存备案)。需注意的是供货方也要在管理系统里备案过,才能在系统里选到他们公司,否则也无法完成系统申购流程。
四、跟供货方协商送货事宜:待公安局那边审批通过后才可送货或发货,一般审批程序供货商也能在平台上能看到,看到公安局审核通过后,才会送货;审核没问题后预约送货。
五、购买入库及备案:
(1)线下验收入库:货送给到学校后,按照要求进行验收并在药品库进行入库登记。双人验收、双人收货入库,不能私自送到申请人实验室。
(2)线上进行系统上的购买入库及备案。
六、按需领取、合法出库、回库。领取药品后按照要求合法管理,并做好相关台账以备核查。药品库领取购买的易制爆品时请提供《南宁师范大学化学与材料学院易毒化学品申领单》,具体表格详见附件。
七、定期在管理系统上进行使用出库、使用回库等药品过程管理。纸质版的记录需与系统的电子版出入库一至。
注 1:流程中各环节所需申购材料:附件 2,备案材料:附件 1、附件 3,申领材料等纸质版要一式两份。
注 2:必须跟有资质单位购买。必须按要求申购,管理。如不按要求执行,自行承担一切法律责任。
销售合同参考

合法购买证明模板
合法购买证明
武鸣公安分局:
我单位(公司)拟从 南宁 XXXXX 限公司 购买易制毒化学品 醋酸酐 ,共10000 毫升;用于 本科教学及科研 ,请贵单位给予出具购买备案证明,本单位保证所购买的易制毒化学品只用于合法用途,不销售给无购买备案证明的单位或个人,在任何情况下不用于制造毒品,并自觉加强易制毒化学品管理,落实出入库登记制度,自觉接受监督检查。如有违反易制毒化学品管理有关规定,我单位自愿接受相应处罚。
特此证明。
单位名称(签章):
签订日期:

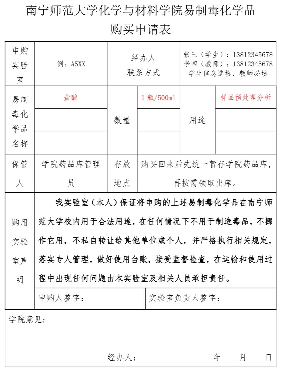
1.一式两份,申请人、学院各留存一份。所购化学品先暂存于学院化学品库,待实际需要时,携本申请表及领用表到学院的药品库按需领取。
2.所申购的药品,申购人及实验室负责人需确保仅用于本院师生开展教学或科研实验,不允许用于他途,违者自行承担后果。

1.一式两份,申请人、药品库管理员各留存一份。首次领取请带上购买申请表;自第二次领取开始请带上一次的领用单。
2.所领取的药品,领用人及实验室负责人需确保仅用于本院师生开展教学或科研实验,不允许用于他途,违者自行承担后果。
3.每次领用药品不得超过 20 瓶或 10000 毫升或 5 千克。
4.每学期结束由实验室负责人进行易制毒药品清点,归还剩余药品到药品库。